Transistor multivibraator
Hobielektroonik Kristjan pani kokku transistorlülitusel põhineva multivibraatori. Sellise multivibraatori skeemi jaoks on vaja kolme NPN transitori, kahte kondensaatorit, mõnigaid takisteid ja herkonreleed (võib kasutada ka tavalist releed), mis lülitab väljundit. Mulitivibraatorit kasutatakse laialdaselt kõikvõimalikes elektroonikaskeemides reguleeritava ristküliksignaali saamiseks.
Tööpõhimõte:
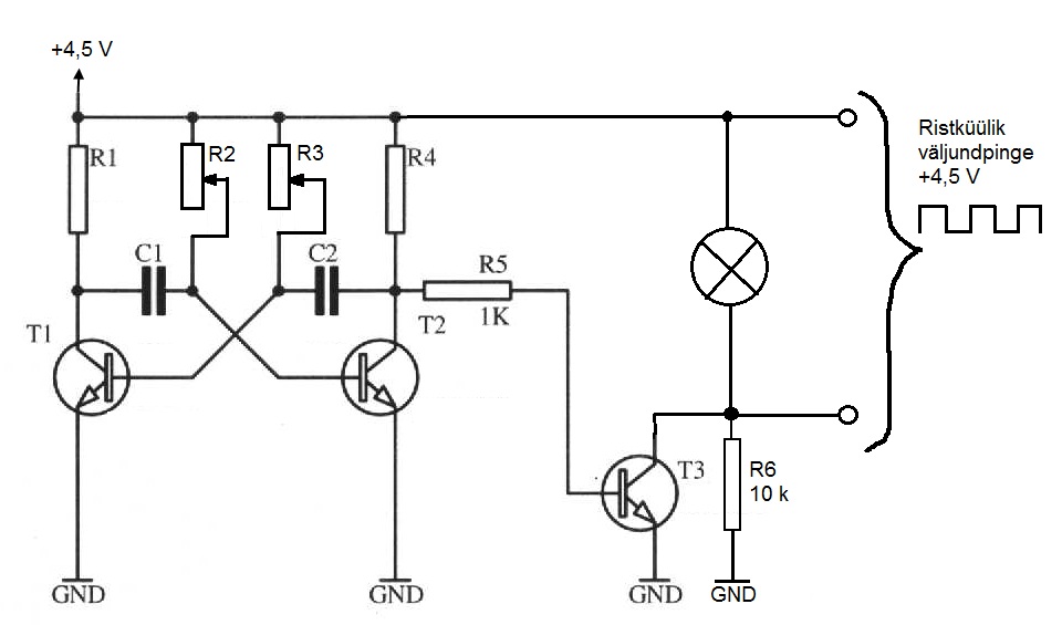
Oletame, et meil on kondensaator C1 täielikult laetud, see tähendab, et meil on pinge transistori T2 baasi ja emitteri vahel, mille tulemusena transistor T2 lülitab end sisse. Kondensaator C1 hakkab vaikselt tühjenema läbi transistori T2. Punktis 1 tekib praktiliselt potensiaal 0 V. See tähendab, et transistor T3 on suletud ja meie väljundlamp on kustunud. Selline olukord ei saa kesta kaua, sest kondensaator C2 hakka laaduma, sest üks jalg on lülitatud läbi transitori T2 miinusesse ja teisele jalale tuleb + toitepinge läbi takisti R3. Kondensaatori C2 laadimiskiirus sõltub takisti R3 väärtusest. Kui kondensaator C2 on laetud teatud pingenivooni lülitatakse sisse transistor T1. Selle tulemusena saavutab punkti 2 potensiaali 0 V. Transistori T1 sisselülitumisel tühjeneb kondensaator C1 täielikult. Kui kondensaator C1 on tühjenenud lülitatakse välja transistor T2, mille tulemusena hakkab punkti 1 potensiaal kasvama, teatud pinge väärtuse juures lülitatakse sisse transistor T3, misjärel süttib meie väljundis olev lamp. Seejärel kogu protsess kordub…Multivibraatori tööpõhimõtte kohta võib lugeda ka siit
Põhimõtteskeem:
Tööpõhimõtte selgituseks:
httpv://www.youtube.com/watch?v=LKSgGamugTI
Seade ise:
httpv://www.youtube.com/watch?v=X6C7XA-gy4Q

