• ET
    • EN - in English
    • ET - eesti keeles
  • Teenused
    • Teenused
    • IoT lahenduste arendus
    • Elektroonika arendus
    • Android & iOS mobiiliäpid
    • Tarkvaraarendus
    • Masinnägemine
  • Tooted
  • Tehtud tööd
  • Töötoad
  • Blogi
  • Meist
  • Kontakt
  • Eesti keeles
  • In English

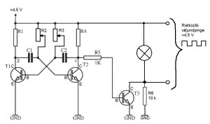
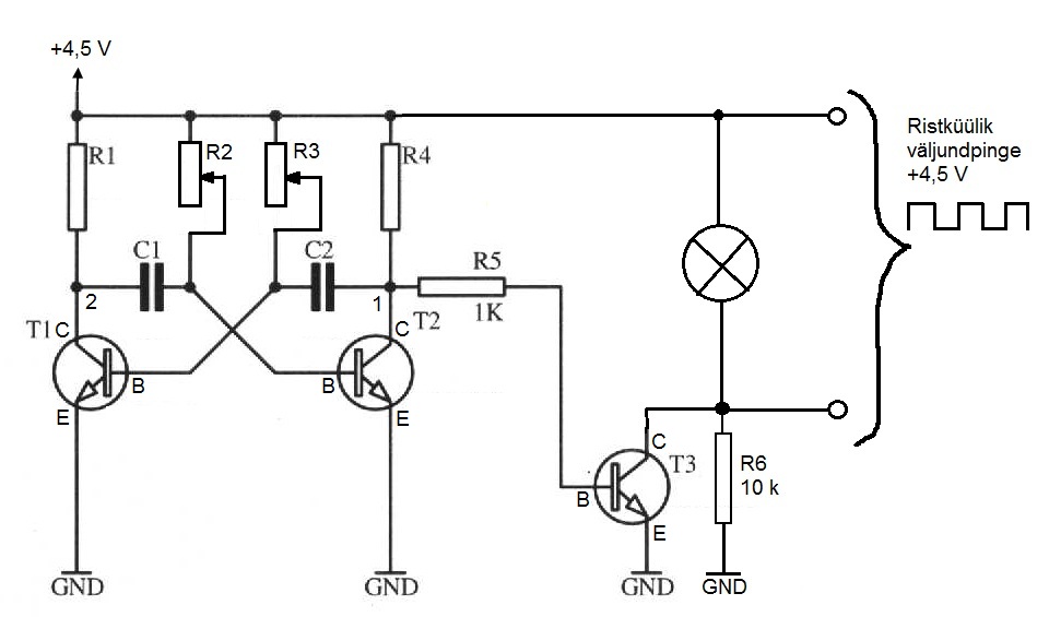
Multivibraatori skeem

18-03-2013
Heigo


Lisa kommentaar Tühista vastus

Sinu e-postiaadressi ei avaldata. Nõutavad väljad on tähistatud *-ga

Viimased
Elektromagnetiline levitatsioon
2013-03-11 21:07:59
Heigo
Elektromagnetväljad

Helivõimendi 2x100 W
2013-03-11 21:08:06
Heigo
Helitehnika

Raadio ARE Kaja 40 nr. 14782
2013-03-11 21:08:55
Heigo
Helitehnika, Raadiotehnika

Vedelmetalli segamine elektromagnetväljadega
2013-03-11 21:09:04
Heigo
Elektromagnetväljad, Teadus

Helivõimendi 4x100 W
2013-03-11 21:09:11
Heigo
Helitehnika

Teeme koostööd

Tegeleme riistvara ja tarkvara arendustöödega. Me oleme loonud erinevaid tooteid juba alatest aastast 2014. Meie inseneridel on enam kui 15-aastane kogemus tehnoloogia vallas.

Soovid oma ideed ellu viia? Leiame Sulle sobilikuima lahenduse ning saadame hinnapakkumise. Kirjuta meile e-kirjale info@skeemipesa.ee või vajuta allpool olevale nupule.

Võta ühendust
  • ©2021 SP Engineers OÜ
  • info@spengineers.eu
  • +372 526 4992; +372 516 9995